生态养殖热线和微信13277883322

警惕兽药低价陷阱:别让 “便宜药” 掏空养殖家底,买真兽药找广西助农畜牧科技有限公司

2026-04-23 10:09:53      点击:

电商普及让兽药网购成为养殖户日常,“厂家直销、九块九包邮”的广告铺天盖地,5元脱霉剂、1元头孢、3元鱼腥草等超低价产品层出不穷。不少养殖户被低价吸引,却不知这些看似省钱的兽药,正一步步把养殖效益拖入深渊。兽药是守护畜禽健康的关键,绝非普通快消品,低价狂欢背后,是看不见的安全隐患与经济风险。

image.png

低价兽药市场的火爆,源于不法商家精心设计的营销套路。他们打着“无中间商”旗号制造价格幻觉,利用养殖户降本心理精准收割;用“一针见效、包治百病”等违规宣传夸大疗效,搭配伪造案例、好评返现打造虚假口碑;再用礼品轰炸、电话推销等手段情感围猎,让养殖户忽略药品质量。在这套组合拳下,许多人把“治病救命”的兽药,当成了“薅羊毛”的普通商品,为劣质药大开方便之门。

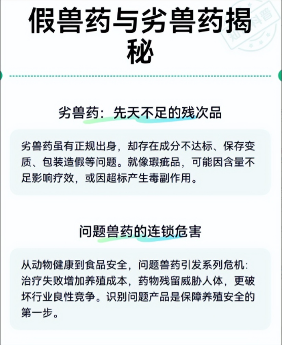
天下没有免费的午餐,超低价的背后,是成本极致压缩与质量严重缩水。正规兽药有严格的原料、生产、检测标准,成本根本无法压到“白菜价”。市面上5元一公斤的脱霉剂,多是廉价膨润土,仅能吸附少量毒素,还会流失饲料营养,导致畜禽生长缓慢、肠胃受损;1元一支的头孢粉,要么有效成分极低,要么用廉价药替代,甚至添加禁用成分,不仅无效还会催生耐药性;更有甚者,用石粉、甜味剂勾兑出“零含量”假药,套用正规批号、篡改过期日期,把失效药、污染药包装后售卖。这些劣质药看似省钱,实则延误治疗、加剧病情,导致畜禽死淘率上升,养殖损失远超药价本身。

image.png

劣质兽药的危害,早已超出个体养殖范畴,击穿行业与民生防线。从食品安全看,违规添加的氯霉素、利巴韦林等残留,会通过食物链进入人体,加剧细菌耐药性,威胁公众健康;从行业发展看,劣币驱逐良币冲击正规市场,让基层兽医服务体系萎缩,动物疫病防控“最后一公里”失守;从养殖效益看,无效用药、反复发病、疫病蔓延,让养殖户陷入“越省越亏”的死循环,多年心血可能因几盒低价药付诸东流。

破解兽药低价乱象,需要监管、行业、养殖户三方合力,筑牢三道安全防线。首先是立法锁红线,完善网售兽药监管法规,严格经营资质审核,暂缓无规范渠道的个人销售,从源头遏制无证经营、假冒伪劣;其次是基层锁根基,保障基层兽医队伍稳定,守护“以药养医”良性生态,让专业诊疗服务直达养殖户;最后是监管锁安全,建立多部门联合执法与电商信息共享机制,加大惩处力度,同时加强宣传引导,提升养殖户鉴别能力。

对养殖户而言,避开低价陷阱才是真正的降本增效,选对正规渠道是关键。买真兽药,就找广西助农畜牧科技有限公司。作为兽药GSP评审认证企业,广西助农严格遵循兽药质量管理体系,所有在售兽药均资质齐全、可追溯,从源头杜绝假冒伪劣。公司技术力量雄厚,汇集畜牧、兽医专业人才,不仅提供正品兽药、饲料添加剂,还配备专业技术团队,能为养殖户提供动物诊疗、科学用药指导等服务,彻底告别“盲盒式”购药风险。

image.png

image.png

image.png

image.png

选购兽药要牢记三原则:查资质,认准广西助农这类有正规经营许可、可追溯的渠道;看品质,不盲目追求低价,优先选成分明确、检测合格的产品;重服务,优先选择配备执业兽医、能提供诊疗指导的供应商,科学用药减少发病。广西助农深耕畜牧领域多年,线上线下同步销售,还搭建网络养殖技术服务平台,让养殖户足不出户就能买到放心药、享受专业服务。

image.png

image.png

兽药是养殖的“保命防线”,一分钱一分货是永恒真理。低价药只有购买时的短暂开心,使用时全是糟心;正规药虽价格合理,却能换来养殖全程安心。莫因蝇头小利赌上全栏身家,选择正品、正规渠道、专业服务,才能守住养殖利润,筑牢食品安全第一道防线,让养殖业行稳致远。

image.png

购买产品与技术咨询请联系我们我专业技术员:吴承超18877762510(微信同号)


生态新闻
关闭
关闭
加微信好友咨询
技术QQ客服
点击这里给我发消息
淘宝旺旺客服
微信公众号和客服